Home Page
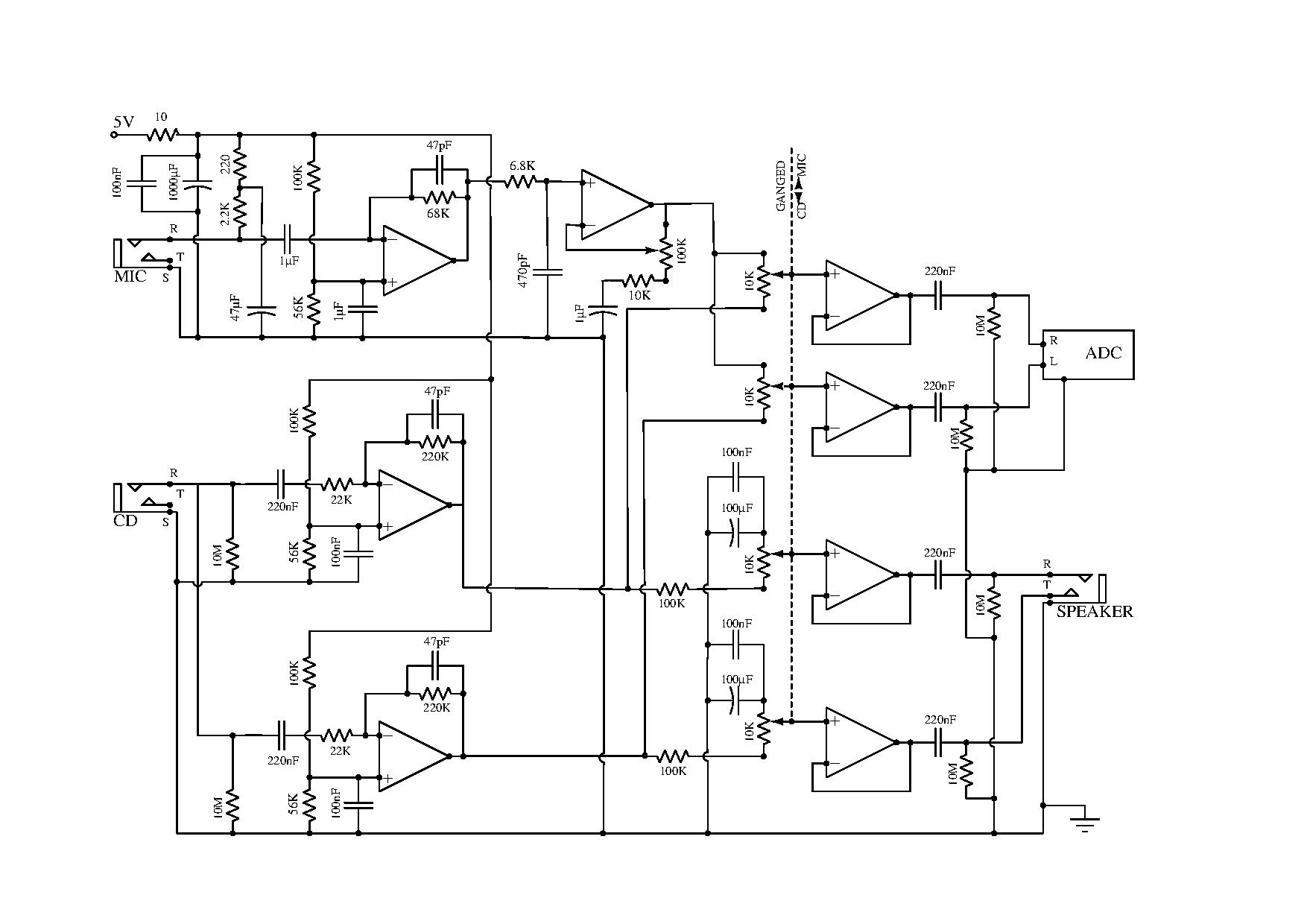
The circuit diagram below describes a crossfader which provides selectable
audio input to Skype. The operational amplifiers are implemented as four
LM358 packages. The circuit works well as a front end for a Behringer
UCA202 analogue-to-digital converter.

© 2020 Richard Michael Thomas